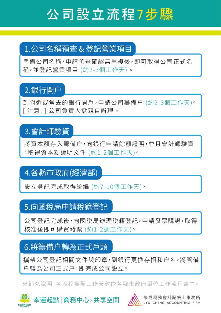
💁‍♂️想創業卻不知道從何開始? 

 別擔心!我們幫你整理了「公司設立流程7步驟」 讓你一次掌握所有關鍵細節,省時又省力!

 ✅ 1. 公司名稱預查 & 登記營業項目

 ✅ 2. 銀行開戶(負責人記得親自辦理喔!) 

 ✅ 3. 會計師驗資 

 ✅ 4. 各縣市政府登記(取得統編) 

 ✅ 5. 國稅局稅籍登記(發票購證到手!)

 ✅ 6. 籌備戶轉正式戶頭

 ✅ 7. 恭喜!公司正式成立! 

 💡 貼心小提醒:各流程天數依政府單位作業為主,建議提前規劃時間! 

 📍 幸運起點商務中心|你的創業最佳夥伴 提供專業公司登記諮詢、共享辦公空間,讓你創業路上不孤單!

 🔥立即預約諮詢,了解第一手優惠資訊! LINE ID:0909738988

 #公司設立 #創業懶人包 #幸運起點商務中心 #共享空間 #創業第一步